反应性皮肤毛细血管增生症(reactive cutaneouscapillary endothelial proliferation,RCCEP)是卡瑞利珠单抗(艾瑞卡,Camrelizumab,Cam)引起的最常见的皮肤免疫相关不良反应( immunerelated adverse events, irAEs), 主要发生于颜面部和躯干的体表皮肤,口腔、鼻腔或眼睑极少见,迄今未见发生于呼吸道和消化道粘膜的情况。
RCCEP的特征:
RCCEP 是一种主要发生于皮肤的免疫相关不良反应 ,以真皮层毛细血管增多和毛细血管内皮细胞增生为其病理学特征,具有独特的形态学表现,且呈动态变化,是Cam最常见的药物治疗相关不良反应。RCCEP 大多为 1~2 级,不危及生命,停药后能自行消失。近年来,在 Cam 的临床研究和实践过程中,陆续可见 RCCEP 的相关报道。
RCCEP 的临床特点:
RCCEP主要发生于人体的体表皮肤,大多见于头面部和躯干部; 按照外观形态,大致可分为“红痣型”、“珍珠型”、“桑椹 型”、“斑片型”和“瘤样型” 5种类型,以“红痣型”和 “珍珠型”最为多见( 如下图 ) 。

红痣型

珍珠型

桑椹型

斑片型

瘤样型
在同一患者身上,可以见到多种形态的RCCEP。初始往往为鲜红色点状,直径约≤2 mm( “红痣型”) ,少数为斑片型或桑椹型;部分“红痣型”病变可以逐渐发展为“珍珠样”结节,颜色鲜红或暗红,易破溃出血;少数“珍珠样”结节可以增大发展为“瘤样型” ( 直径>10 mm)。光镜下显示红白均质背景下多个小的边界清晰的红色腔隙,散在分布于皮损区域内。大多数患者的 RCCEP 在首次用药后第 1 个周期( 2~4 周时间内) 出现,在用药当天或随后数天内结节颜色比较鲜亮,随着用药频次的增加,结节可增大、增多,范围逐渐扩大。
大多数皮肤结节在首次用药后3~4个月时便不再增大,有些结节逐渐发生皱缩、干燥,颜色变黑,或者形成带蒂的结节,可自行脱落,且不遗留明显的瘢痕。用药3~4个月后才新出现的结节往往比较小,颜色较暗。部分患者在 Cam 用药期间 RCCEP 自行消退,也可能在用药期间持续存在,但是停药后 1~2 个月自行萎缩、消退或坏死脱落。
RCCEP的分级标准

RCCEP的病理特征:
对于患者 RCCEP 的皮肤结节进行活检,病理组织学检查发现 : “红痣型”病理组织形态: 病变位于真皮网状层,增生的毛细血管排列稀疏,其内衬的内皮细胞增大,无异型性,内皮细胞均为单层,管腔内大多见单个红细胞( 图 2A ) 。
“珍珠型”或“瘤样型”病理表现:病变位于真皮网状层,由增生的毛细血管组 成,毛细血管的内皮细胞为多层,管腔内可见多个红细胞,毛细血管呈分叶状或结节状排列,小叶间为纤维结缔组织,小叶内或小叶间可见管腔较大的 营养性血管,间质可出现纤维化( 图 2B) 。

免疫组化染色显示毛细血管内皮细胞( CD31) 的强染色以及内皮细胞增殖分裂( Ki-67) 。血管内皮生长因子( VEGF-A) 水平局灶性显著增加,并且
激活 VEGFR2 信号( Y1175 磷酸化) 。见图3A。对 RCCEP 组织活检进行免疫细胞浸润染色,发现局部有大量的 CD4+ T细胞增加,而 CD8+ T 细 胞增加并不明显; CD4+ T 细胞分布在毛细血管周围,并且伴随 Th2 型细胞因子 IL-4 的高表达; IL-4 诱导 M2 巨噬细胞( CD163+) 的分化并聚集在血管 旁,通过释放 VEGF-A 促进血管增生。见图 3A 和 3B。

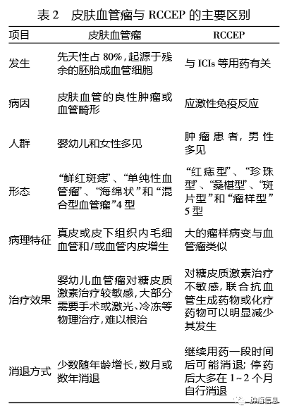
RCCEP与皮肤血管瘤的鉴别:

RCCEP的处理:
已知应用 Cam 引起的 RCCEP绝大多数为 1~2 级,大多数情况下不需要停药和特殊处理,继续应用,患者会逐渐适应,结节可自行缩小甚至消退;而停药后,大约 1~2个月也可以自行消退,因此,临床上对于大部分 RCCEP 可以观察或对症处理,无需特殊治疗。RCCEP对糖皮质激素治疗不敏感,若结节较大且有破溃出血,可以局部应用云南白药粉、凝血酶冻干粉以及创可贴等止血,必要时外涂抗生素软膏以预防感染; 少数患者可以采取小手术切除或激光治疗。如果出现皮肤感染,则应酌情积极给予局部或全身性抗生素治疗。如果遇到 3 级 RCCEP,应观察和对症处理,可待降到 1~2 级后,再 恢复 Cam 用药。
本文来源:

















