乳腺癌药
肺癌药
肝癌药
卵巢癌药
前列腺癌药
胆囊癌药
胃癌药
甲状腺癌药
胰腺癌药
膀胱癌药
食管癌药
宫颈癌药
结直肠癌药
淋巴瘤药
肾癌药
子宫内膜癌药

更多

免疫治疗
靶向药
内分泌药
中药
细胞治疗

首页 > 癌症药物 > 免疫抑制剂药物 > 特瑞普利单抗 > 最新研究

喜讯!特瑞普利单抗黑色素瘤研究数据获业内专刊高度评价!

来源:VIP说 2021-02-07 22:41:55

近日,君实生物的特瑞普利单抗用于恶性黑色素瘤II期研究成果被国际权威肿瘤杂志Clinical Cancer Research (IF:10.107)引用,并在线评论发表了一篇名为“PD-1 Blockade inChinese versus Western Patients with Melanoma”的文章。
 
图片

 w5L帝国网站管理系统

该报道对基于中国黑瘤人群的PD-1研究数据做了回顾,并提示:“这项研究,使得该领域第一次开始研究中西方人群治疗黑色素瘤背后的基因组异同,以及这些发现如何与患者的预后差异相关联”,该研究为黑色素瘤的进展和癌症总体进化的基本机制探索做出了积极贡献,因此也得到了该期刊评论的高度赞可!
 
pembrolizumabnivolumab(以下简称”K”药及“O”药)在2014-15年获得初步批准以来,PD-1抑制剂对黑色素瘤的治疗产生了革命性的影响:长期的客观有效率约为45%,其中>40%的患者存活时间超过5年。
 
相关的一些生物标志物已经被鉴定出来,如:肿瘤和基质中的PD-1配体(PD-L1)的表达,以及较高的肿瘤突变负荷 (TMB)。
 
然而,许多缺乏PD-L1表达和低TMB的患者仍能对PD-1抑制剂产生反应,这导致了基于表达标记物的正交试验发展,以利于识别“t细胞炎症”的肿瘤,例如:肿瘤细胞抗原递呈基因的高表达以及IFNγ信号转导的18基因等这些独立于TMB和PD-L1的疗效相关标志物。
 
事实上,上述高响应率并不意味着PD-1抑制剂疗效在全球范围内同等,纵观K药O药研究的队列,入组人群主要来自于北美、欧洲和澳大利亚,由于地理位置特点,患有阳光照射相关的皮肤黑色素瘤占多数,而肢端及粘膜黑色素瘤这类“罕见黑瘤”患者仅占队列的约10%,较小的一些研究亚组分析的该类患者应答率在23%–32%之间。
 
早先,已经认识到这些亚型在分子学上的差异,如较少的BRAF V600变异、较低的TMB、较高的拷贝数改变(CNA)等,这些都潜在导致较差的预后,并且许多临床试验招募也将这些亚型患者排除在外。
 
但从全球范围来看,这些罕见的黑色素瘤其实并不十分罕见,近年中国的大型研究显示,与皮肤黑色素瘤(22%)相比,肢端型(43%)和粘膜黑色素瘤(23%)更为常见,而既往较为缺乏这两类患者严格的前瞻性抗PD-1临床试验,也造成了这种情况的掩盖。
 
君实生物的这项临床试验,是国内首个基于中国人群的前瞻性黑色素瘤临床试验,十分具有代表性,文中对此也做了深入剖析。在经过先前的全身治疗后,有127位中国晚期黑色素瘤患者接受了特瑞普利单抗治疗,这是一个相对较重的预处理队列,近一半的患者接受了三个或三个以上的前线疗法,这意味着提高生存期更具挑战(而其他基于西方人群的试验,治疗基线会更加靠前)。
 
入组的患者中,40%为肢端原发,17%粘膜原发,20%的患者为未知原发,只有23%的患者为非肢端皮肤黑色素瘤。在可用于PD-L1的IHC分析的110个样品中,只有26个(23%)为阳性(定义为肿瘤细胞上的染色≥1%),这与O药注册试验CheckMate-067形成鲜明对比,而后者使用相似的定义阳性率为58%。
 
正因为中西方黑瘤患者背景的差异,该试验整个队列总体响应率(ORR)为17%也就不足为奇了。进一步亚组分析显示,在非肢端皮肤黑瘤或未知原发的黑瘤中,缓解率为31%和23%,这与先前伊匹单抗后给予O药(27%),以及K药(27%)报道的类似。
 
不同之处在于,50例肢端黑瘤的ORR为14%,而粘膜黑色素瘤没有患者有反应,这可能反映了经治入组患者的严重性,但也反映了亚洲和白种人之间可能存在的分子和免疫学差异。
 
作为这项试验的一部分,一部分患者接受了全外显子组测序(N=98)、全转录组测序(N=46)或两者皆有(N=39),并且已在公共存储库中共享,以实现协作工作。
 
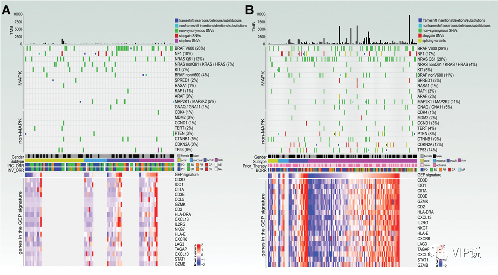
▼ 图1
图片
黑色素瘤的临床相关体细胞突变和免疫基因表达。A,总共有98个来自Tang及其同事的预处理肿瘤样品(1)。显示(从上到下):TMB,定义为预测会改变蛋白质序列氨基酸的体细胞突变总数,图例中显示类别;20个代表MAPK信号传导和其他基因的体细胞突变,列中显示样本,行中显示基因及其百分比。人口统计学和临床注释栏显示性别、黑色素瘤亚型、IRC-ORR和INV-ORR;GEP免疫表达特征(3)显示为单个样品中的ssGSEA得分;GEP信号通路的18基因的表达热图:样品先按亚型进行分类,然后按GEP评分从低至高依次分类。热图显示了39个具有RNA测序(RNA-seq)数据的样品,其他缺失显示为灰色。B,总共来自Liu和他的同事的144个预处理样品(4)。数据来自已发表的研究补充表。显示的面板与A.中的面板相同。人口统计和临床注释栏显示性别,亚型,既往治疗(是否接受免疫检查点抑制剂治疗)和BORR。在表达热图中,显示了17个基因,而原始研究的RNAseq表达矩阵中不存在CCL5,因此未显示。总共显示了121个具有RNA-seq数据的样品。ssGSEA通过使用Bioconductor软件包GSVA(v1.32.0)呈现。BORR,最佳总体响应率GEP,基因表达谱;INV ORR,研究者评估的ORR;IRCORR,独立审核委员会评估的ORR;ssGSEA,单样本基因集富集分析。

 w5L帝国网站管理系统

从该队列(图1A)与前期发表的文献(图1B)之间的基因组数据的初始比较中可以看出一些区别。总体而言,正如预期的那样,中国人群TMB要低得多;同样,参与MAPK信号传导途径的特定基因的突变率也因人群存在差异,尽管两组的BRAF V600变异相似,但NRAS Q61和NF1变异在中国人群数据集中不太常见。
 
在已有数据的中国患者亚组中,先前存在的T细胞炎症标志物,包括抗原呈递基因的表达率和修改版的T细胞炎症基因表达谱的18基因,与西方患者相比,出现频率较低。
 
这使得中国人群与西方人群PD-1抑制剂疗效差异可以提出一个合理假设:较低的T细胞炎症率,抗原呈递机制和低TMB的组合,可能意味着中国黑色素瘤患者对单药抗PD-1治疗反应较弱。因此,基于PD-1联合治疗策略的研究是非常有必要的。
 
可喜的是,君实生物也率先开展了针对粘膜黑色素瘤的临床试验,并获得了不错的前期数据。
 
此外,并非所有相关的遗传信息都可以在图1中收集到,如CNA数据。直接比较这些队列还需要做更多的工作,这可能会导致将来有趣的研究方向。
 
例如,如果在中国诊断出的黑色素瘤中MAPK通路的变异的确少得多,那么就需要基于蛋白质水平的MAPK激活比较。这有助于阐明黑色素瘤形成的替代突变驱动因素或表观遗传机制。
 
目前,黑色素瘤处于癌症药物开发和免疫肿瘤领域的最前沿,君实的这项研究数据的共享也获得了业内的高度赞扬,多样性的肿瘤样本数据研究将加快改善治疗结果的步伐,这对于任何国家的患者都是有利的,也期待中国黑色素瘤患者能享受更多的福音!